Obsah
1.2.5. Přeshraniční editace
| Stav zpracování | |
|---|---|
| Stav | hotovo |
| Projednáno | 10. 04. 2024 |
Doplnění podrobného popisu pro implementaci systému.
Obecný popis přeshraniční editace je popsán v kapitole 4.3.11 Aktualizace ZPS přes hranice krajů dokumentu Společná technická specifikace IS DTM kraje v 1.1. V tomto dokumentu jsou popsány podrobné dílčí doplňky nezbytné pro návrh implementace systému.
Použité zkratky:
- GAD – geodetická aktualizační dokumentace
- IS DMVS – informační systém Digitální mapy veřejné správy
- IS DTM – informační systém Digitální technické mapy (kraje)
- IS SVÚ – informační systém správce vymezeného území
- JVF DTM – jednotný výměnný formát DTM
- SVÚ – správce vymezeného území
- VÚ – vymezené území
Popisy služeb:
- Podrobný popis služeb IS DMVS https://cuzk.cz/DMVS/Popis-rozhrani/Popis-sluzeb.aspx
- Popis služby R34 – WFS služba pro sdílení rozsahu území editace při přeshraniční editaci https://cuzk.cz/DMVS/Podklady-IS-DTM/CUZK_DMVS_dokumentace_sluzby_R34WfsSluzba.aspx
Evidence, správa a aktualizace ZPS (High-level pohled)
Obrázek 1: Workflow diagram High-level pohled na životní cyklus ZPS (*GAD ZPS = geodetická aktualizační dokumentace ZPS)
Tabulka 1: High-level pohled na proces zpracování GAD ZPS
| Akce/Business process | Popis akce/procesu |
|---|---|
| GAD ZPS | Vznik geodetické aktualizační dokumentace na straně stavebníka. |
| «BusinessProcess» Podání | Proces vložení GAD stavebníkem do IS DMVS včetně základních kontrol. Probíhá v prostředí IS DMVS. |
| «BusinessProcess» Příjem | Proces předání GAD z IS DMVS do IS DTM. Zahrnuje zaevidování, vstupní kontrolu a potvrzení přijetí GAD případně její reklamaci. Výsledkem je reklamovaná nebo přijatá GAD k zapracování. Probíhá primárně v IS DTM kraje nebo IS SVÚ za komunikace s IS DMVS. |
| «BusinessProcess» Editace | Proces zpracování GAD do IS DTM. Zahrnuje editaci a kontroly, tedy činnosti prováděné editorem a správcem ZPS. Probíhá primárně v IS DTM kraje nebo IS SVÚ za komunikace s IS SVÚ a IS DTM krajů a IS DMVS. |
| «BusinessProcess» Zplatnění | Proces závěrečného zplatnění změn GAD ZPS do platného stavu. Zahrnuje kontroly a přípravu na zplatnění a samotné zplatnění a ukončení zpracování GAD ZPS. Probíhá primárně v IS DTM kraje nebo IS SVÚ za komunikace s IS SVÚ a IS DTM krajů a IS DMVS. |
| Konec | Ukončení zpracování GAD ZPS. |
1. Podání a Příjem geodetické aktualizační dokumentace ZPS
Obecné sekvenční schéma k přeshraniční editaci Přeshraniční editace - sekvenční schéma
Schéma business proces zpracování přeshraniční editace SVO/kraj: Schéma business proces zpracování přeshraniční editace SVO/kraj
Tabulka 2: Podání a příjem GAD ZPS
| Akce/Business process | Popis akce/procesu |
|---|---|
| Vznik GAD | Stavebník ve svém IS vytvoří geodetickou aktualizační dokumentaci (GAD) v JVF DTM. |
| Podání změny | Stavebník nebo zástupce stavebníka podává GAD prostřednictvím Rozhraní R14 do IS DMVS. |
| Kontrola zaslaných změn | IS DMVS GAD převezme, přidělí ID podání a provede kontrolu formálních náležitostí. |
| Předání změny | IS DMVS předává GAD prostřednictvím Rozhraní R16 do IS DTM určeného kraje. IS DTM přidělí a synchronně vrátí číslo řízení do IS DMVS a potvrdí převzetí dokumentace. |
| «BusinessProcess» Převzetí GAD | Na straně IS DTM proběhne převzetí a zaevidování dokumentace. V rámci převzetí systém provede kontrolu úplnosti podání a v případě validního podání založí řízení s přijatou dokumentací. |
| Import dat a validace JVF | Po převzetí je automaticky proveden Import dat JVF a zároveň je při importu provedena základní validace souboru JVF. |
| Kontrola obsahu JVF | Kontrola JVF navazuje na provedení Importu. Součástí jsou kontroly syntaxe JVF, souladu obsahu JVF s oblastí GAD, použití správných datových typů apod. V případě, že kontrola proběhne úspěšně, zpracování pokračuje rozhodnutím o zapracovatelnosti dokumentace. |
| Potvrzení zapracovatelnosti | IS DTM prostřednictvím Rozhraní R17 předává notifikaci IS DMVS o výsledku vyhodnocení zapracovatelnosti GAD. Stav “Zpracováno krajem” s výsledkem zapracovatelná GAD nebo nezapracovatelná GAD. |
| Vyzvednutí výsledku | AZI přes ID podání GAD vyzvedne výsledek voláním Rozhraní R14 |
| Patří SVÚ? | Dalším krokem je rozhodnutí, zda oblast změn GAD zasahuje do vymezeného území SVÚ a má být zpracována příslušným SVÚ. Vyhodnocení zásahu do SVÚ bude probíhat poloautomaticky. Systém na základě porovnání rozsahu změněných objektů a hranice VÚ navrhne, komu má být dokumentace předána k prvotní kontrole. Pokud je autorem dokumentace SŽ/ŘSD, systém navrhne předání SŽ/ŘSD. Správce editací ověří přidělené/á SVÚ, případně manuálně přidělí SVÚ. |
| Předání SVÚ | Pokud je GAD přiřazena SVÚ, je celá dokumentace předána prostřednictvím Rozhraní R11 IS DMVS. Následuje předání dokumentace SVÚ, který provede totožnou vstupní kontrolu jako by provedl IS DTM kraje. |
| Vstupní kontrola SVÚ | IS SVÚ GAD přijme, a zaeviduje a následně provede vstupní kontrolu ve stejném rozsahu jako by ji provedl IS DTM. To zahrnuje tyto kroky: synchronizace platného stavu ze všech dotčených IS DTM (viz popis podpůrného procesu Synchronizace ZPS) /provedení všech kontrol / vizuální kontrola. |
| Vrácení výsledku | IS SVÚ následně prostřednictvím IS DMVS vrací výsledek vstupní kontroly do IS DTM kraje. Zpracování pokračuje rozhodnutím o zapracovatelnosti dokumentace. |
| Přeshraniční editace? | Následuje porovnání s hranicemi krajů a hranicemi VÚ a rozhodnutí, zda se jedná o přeshraniční editaci. Pro porovnání s hranicemi krajů se použije „Oblast dotčených objektů oblastí změny (oblast zámku)“. |
| Editace | Editor otevře editačního klienta a provede všechny úkony nezbytné pro aktualizaci platného stavu. |
| Provedení kontrol | Nad vymezenou oblastí editace a nad změnami jsou provedeny všechny relevantní kontroly a výsledek je zapsán do databáze. |
| Vizuální kontrola | Správce otevře editačního klienta v režimu pro čtení a provede vizuální obsahovou kontrolu naimportovaných dat a vyhodnotí závažnost chyb zjištěných při provedených kontrolách. |
| Rozhodnutí o přijetí | Správce provede rozhodnutí o přijetí dokumentace. Systém může rozhodnout automaticky pouze o nepřijmutí. |
| Notifikace o přijetí dokumentace | Na základě rozhodnutí je vystavena notifikace o výsledku rozhodnutí. |
| Zařazení do fronty ke zpracování | V případě, že je rozhodnuto o přijetí dokumentace, je ve frontě ke zpracování. |
2. Zapracování a editace geodetické aktualizační dokumentace ZPS
Obrázek 2: Workflow diagram Zapracování a editace geodetické aktualizační dokumentace ZPS.
Tabulka 3: Zapracování a editace aktualizační dokumentace ZPS
| Akce/Business process | Popis akce/procesu |
|---|---|
| Zařazení do fronty ke zpracování | V případě, že je rozhodnuto o přijetí dokumentace je ve frontě ke zpracování. |
| Přidělení dokumentace editorovi | Správce přiřadí vybranou dokumentaci editorovi. |
| Posouzení přidělení dokumentace | Editor posoudí přidělenou dokumentaci ZPS (zda se týká jeho „oblasti“, zda má veškeré podklady pro editaci atd.). |
| Odmítnutí a vrácení Správci | Pokud vznikly důvody pro odmítnutí zpracování dokumentace, editor vrátí dokumentaci správci s uvedením konkrétních důvodů. |
| Přeshraniční editace? | Následuje porovnání s hranicemi krajů a hranicemi VÚ a rozhodnutí, zda se jedná o přeshraniční editaci. Pro porovnání s hranicemi krajů se použije „Oblast dotčených objektů oblastí změny (oblast zámku)”. |
| Synchronizace | V případě, že se jedná o přeshraniční editaci je nutné spustit synchronizaci. Jsou volány synchronizační služby přeshraničních IS DTM krajů. Výsledkem je aktualizovaný platný stav ZPS v přeshraničním území. |
| Kontrola kolizí s jinými oblastmi editace | Editor před zahájením editace provede kontrolu kolizí s jinými oblastmi editace. Pro automatickou kontrolu zavolá editor všechny WFS služby okolních IS DTM a IS SVÚ. Parametrem volání bude vymezená oblast editace. Pokud některá z volaných WFS služeb vrátí alespoň jeden záznam, znamená to, že aktuální vymezená oblast je v prostorové kolizi s jinou oblastí editace. Pro manuální vyhodnocení kolizí bude mít editor navíc k dispozici WFS služby všech okolních IS DTM a IS SVÚ se zobrazením aktivních vymezených oblastí editace. Pokud by mohlo dojít ke kolizi je pozastaveno zpracování dokumentace a ta zůstává zařazena ve frontě ke zpracování. Pokud není signalizována žádná kolize pokračuje editor zahájením editace. |
| Zahájení editace | Editor změní stav zpracování změny a zahájí editační proces. |
| Editace | Proces samotného zapracování změn. |
| Předání k reklamaci | V případě zjištění nedostatků v dokumentaci ukončí editor editaci a předá změnu k reklamaci správci. |
| Provedení kontrol | Spuštění kontrol po provedení editace. |
| Odstranění chyb | V případě, že byly nalezeny chyby provede editor odstranění chyb a znovu provede spuštění kontrol. |
| Ukončení editace/Předání správci | V případě, že nebyly nalezeny žádné chyby, změní stav aktualizační dokumentace a předá ji správci. |
| Obsahová kontrola | Správce provede obsahovou kontrolu. |
| Provedení kontrol | Správce spustí kontroly. |
| Vrácení editorovi | V případě nalezení nesouladu přidělí Správce aktualizační dokumentaci zpět editorovi, který provede odstranění nedostatků. |
| Ukončení kontroly správcem | Po provedení kontrol správce změní stav dokumentace a zahájí proces zplatnění. |
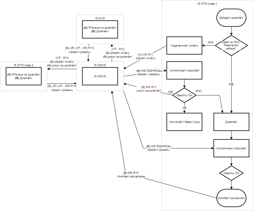
3. Zplatnění změn geodetické aktualizační dokumentace ZPS
Obrázek 3: Workflow diagram Zplatnění změn geodetické aktualizační dokumentace ZPS
Tabulka 4: Zplatnění změn geodetické aktualizační dokumentace ZPS
| Akce/Business process | Popis akce/procesu |
|---|---|
| Ukončení kontroly správcem | Po provedení kontrol správce změní stav dokumentace a zahájí proces zplatnění. |
| Zásah do SVÚ nebo Přeshraniční editace? | Následuje porovnání s vymezeným územím SVÚ/hranicemi krajů a rozhodnutí, zda se jedná o přeshraniční editaci. Pro porovnání s hranicemi krajů se použije „Oblast dotčených objektů oblastí změny (oblast zámku)”. V případě, že je v roli editora ZPS IS SVÚ, tak je identifikována přeshraniční editace vždy minimálně vzhledem k nadřízenému kraji. Tímto mechanismem dojde k zajištění synchronizace změn do IS DTM. IS DTM jsou primárním správcem ZPS. |
| Vygenerování změny | IS DTM kraje 1 vygeneruje balíček všech změn ve formátu JVF DTM. Balíček obsahuje všechny objekty ZPS včetně odvozených (bez pomocných kartografických). |
| Předání změny | Balíček změn je (1) přes WS R11 předán do IS DMVS a přes R12 (2) do IS DTM kraje 2, resp. IS SVÚ. Součástí je ID podání vygenerované IS DMVS při příjmu GAD (R14) a ID požadavku (R11) používaný dále v procesu zplatnění. |
| Příprava na zplatnění | IS DTM kraje 2 a IS SVÚ přijmou a zaevidují změnový balíček a provedou přípravu na zplatnění. To zahrnuje tyto kroky: synchronizace platného stavu ze všech dotčených IS DTM a provedení všech kontrol a kontrolu kolizí. |
| Předání výsledku přípravy na zplatnění | IS DTM kraje 2 a IS SVÚ (3), prostřednictvím IS DMVS (4), resp. rozhraní R13b a R29, vrátí výsledek přípravy na zplatnění k danému ID požadavku. V případě výsledku s chybami bude zaslán XML report s nalezenými chybami. |
| Vyhodnocení odpovědí | IS DTM vyhodnotí všechny odpovědi o výsledku přípravy na zplatnění. |
| Individuální řešení chyb | Pokud některý ze systémů neprovedl přípravu na zplatnění bez chyb je proces zplatňování přerušen a zaslané chyby ve výsledku jsou řešeny individuálně administrátory. S ohledem na navržený princip dvoukrokového zplatnění a mechanismu synchronizace, může dojít k chybě při zplatnění pouze z těchto důvodů: odlišná implementace kontrolních pravidel (musí být odchyceno v rámci pilotního provozu) / odlišná implementace odvozování plošných objektů (musí být odchyceno v rámci pilotního provozu) / neprovedená synchronizace (tedy porušení principu zde popsaného, lze řešit synchronizací dat a opakováním procesu zplatnění) / jiným vnějším vlivem, který musí vyřešit administrátoři/specialisté. |
| Pokyn k zplatnění | (5) IS DTM kraje 1 posílá prostřednictvím WS R11 do IS DMVS a (6) následně prostřednictvím R12 zprávu s pokynem ke zplatnění. Pokud všechny kontroly v rámci přípravy na zplatnění proběhly bez chyb je vydán společný pokyn pro zahájení zplatnění. Pokud některý ze systémů neprovedl přípravu na zplatnění bez chyb je vydán pokyn k přerušení zplatňování a celý proces zplatňování je po vyřešení problému iniciován ze strany IS DTM kraje 1 znovu od začátku. |
| Zplatnění | IS DTM kraje 1, IS DTM ostatních krajů (B) a IS SVÚ (B) provedou paralelně zplatnění změn ve svých systémech. Každý IS DTM zplatní do své databáze pouze ty objekty, které zasahují do jeho území. Zároveň je uvolněna oblast blokace pro zplatnění jiných změn. Po úspěšném zplatnění dojde ke zrušení blokace území pro zplatnění jiným procesem zplatnění. Každý editor ZPS zplatňuje/ukládá pouze objekty v rámci svého vymezeného území (hranice kraje/hranice VÚ), tzn. objekty které se nacházejí celé uvnitř nebo svou částí zasahují do území (kříží hranici). Toto platí i pro objekty editované v IS DTM kraje 1, které leží celé na území kraje 2. Takové objekty mají ID IS DTM kraje 1, ale po zplatnění jsou dále vedeny na straně IS DTM kraje 2. Tento princip zabrání rozrůstání evidence kraje 1. Kraj 1 takové objekty nemá jak udržovat aktuální. |
| Předání výsledku zplatnění | IS DTM ostatních krajů a IS SVÚ, prostřednictvím IS DMVS, resp. rozhraní R13b a R29, vrací výsledek operace zplatnění primárnímu IS DTM kraje 1. |
| Vyhodnocení odpovědí | IS DTM vyhodnotí všechny odpovědi s výsledkem zplatnění u sebe a na straně všech přeshraničních subjektů. S ohledem na předchozí přípravu zplatnění se neočekává chyba ve zplatnění. V případě technické chyby na straně některé IS se vyčká do vyřešení této chyby a zaslání odpovědi. |
| Ukončení zpracování | Po úspěšném dokončení zplatnění u všech přeshraničních subjektů je ukončeno zpracování dokumentace a zároveň je zrušena vymezená oblast editace (není dále obsahem WFS služby). IS DTM již neinformuje přeshraniční subjekty o dokončení zplatnění. |
| Notifikace o ukončení aktualizace | (9) IS DTM předává prostřednictvím Rozhraní R13 informaci o úspěšném dokončení zapracování GAD ZPS. |



